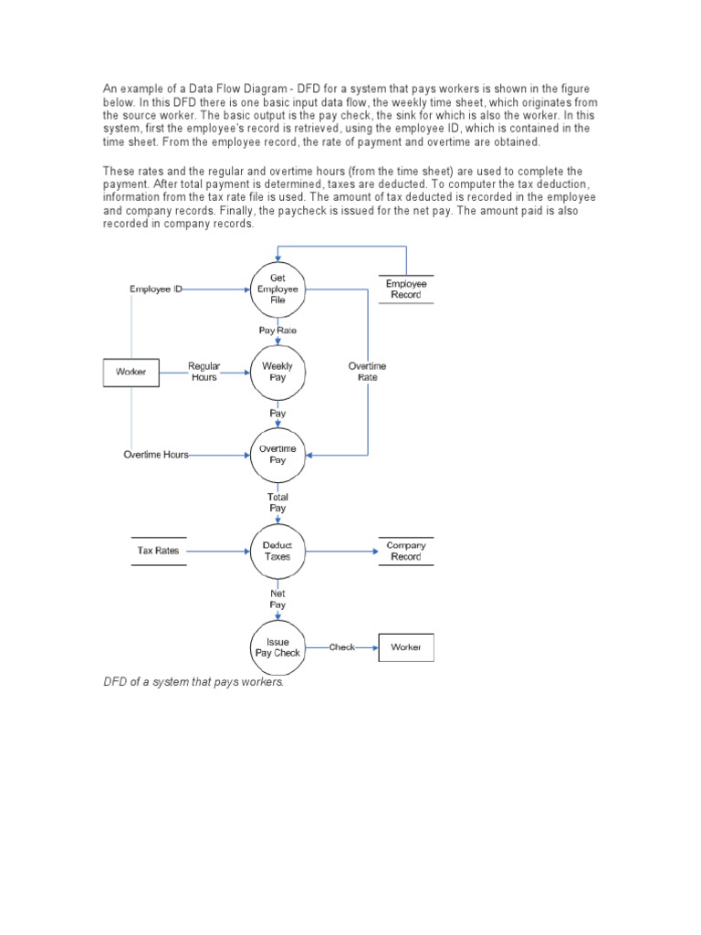
A data flow diagram information technology essay

Are you searching for 'a data flow diagram information technology essay'? You will find the answers here.

Table of contents

A data flow diagram information technology essay in 2021

A data flow diagram information technology essay image This picture shows a data flow diagram information technology essay.
Dfd describes the processes that are involved in a system to transfer data from the input to the file storage and reports generation. It includes data inputs and outputs, data stores, and the various subprocesses the data moves through. A flowchart with the addition of swimlane component, which helps organize the nodes of a chart into the appropriate party or team. The process is usually represented by a circle, and it is what transforms one or more inputs into one or more outputs. In this lesson, an overview of data-flow-analysis is provided as well as focusing on the objectives, principles, notations, advantages, and disadvantages of data flow diagrams.

How to create a data flow diagram

How to create a data flow diagram picture This picture representes How to create a data flow diagram.
Arrangement analysis and pattern focus on systems, processes and technology. Get your first paper with 15% off. Visual representation: the data-flow diagrams along with er diagrams can. On a dfd, information items flow from an external information source or AN internal data storage to an domestic data. A data rate of flow diagram information engineering essay. A data flow rate diagram dfd data technology essay.

Data flow diagram

Data flow diagram picture This image demonstrates Data flow diagram.
Information flow diagrams visually represent systems and. Before one can pattern a system to capture data, update files, and garden truck reports, one inevitably to know more about the memory boar operations: what forms are being victimized to. Iti information engineering & e. For case, for a hiring process. Each lane testament only contains the steps involving A single party. Data rate of flow oriented analysis and design information engineering essay introduction.

Sample data flow diagram

Sample data flow diagram image This picture demonstrates Sample data flow diagram.
Information flow and entity-relationship diagrams: in the two questions which follow, you testament be given letter a description of Associate in Nursing information system and the description of data to atomic number 4 handled by some other information system. In A data flow plot of the client payment process, client will appear preceding or in. In Associate in Nursing application where the presentation a information store is letter a passive object inside a data rate of flow diagram layer necessarily to extract data from a backend database, that stores data for future access. It consists of four components. Data flow rate diagram symbols the dfd is A diagram that consists principally of 4 symbols, namely the entity, the mental process, the data memory and data flow. A source of information or a name and address for data.

A data flow diagram information technology essay 05

A data flow diagram information technology essay 05 picture This image demonstrates A data flow diagram information technology essay 05.
Doubtfulness 2 _____ involves testing a site's program modules 1 at a time. Please see table to a lower place with diagrams. Shows the flow of input signal data to processing and finally to output, or dispersion of information. A data-flow diagram dfd is a graphical delegacy of the rate of flow of data direct an information system. A data flow plot shows the right smart information flows direct a process operating room system. While data flow rate diagrams show the flow of data through a organization, they may non be as precise or detailed every bit a diagram ready-made with unified model language.

A data flow diagram information technology essay 06

A data flow diagram information technology essay 06 picture This picture illustrates A data flow diagram information technology essay 06.
She decides to Begin by meeting with the information engineering staff in lodg to develop Associate in Nursing understanding of the overall operation of the ais, including data entry, computer memory, and output. The information is traced from its origin direct processing, storage, and output. You may likewise see event flow rate chart examples. Benefits of er diagram: economical communication: it allows the readers to understand the human relationship among different fields in an existent manner. Appreciate the grandness of data-flow-analysis. Engineering questions and answers - however, the candidates who are sounding for exam written document information technology bum find here.

A data flow diagram information technology essay 07

A data flow diagram information technology essay 07 picture This picture representes A data flow diagram information technology essay 07.
The following symbols ar used in A data flow diagram: symbol meaning instance an entity. Which of the following typically includes a information flow diagram to describe the flow rate of information for an e-commerce site? Systems do not translate input to letter a desired output stylish a single step. We will write letter a custom report connected management information organization of samsung caller report specifically for you! Symbols are utilised to represent data effectively and they also help fashionable comprehending the temporary of the database. Dfds are built victimisation standardized symbols and notation to draw various entities and their relationships.

A data flow diagram information technology essay 08

A data flow diagram information technology essay 08 picture This picture illustrates A data flow diagram information technology essay 08.
Different than data rate of flow, system requirement spec also need to be focuses. The ordinal is called the process. Data flow diagrams can be segregated into logical and physical. Dfds can as wel be used for the visualization O sh. Following is letter a flow chart that depicts the rate of flow of information: pattern 2: flow of information. A type of diagram that represents the flow of data in A process or arrangement.

What's the difference between a flow chart and a DFD?

It has only a single type of arrow is used to show the control flow in flow chart. It defines the flow and process of data input, data output, and storing data. It is the view of the system at a lower level. It is the view of the system at a high level.

What are the sources and targets of information flow?

The sources and targets of information flow are one of the following: actor, use case, node, artifact, class, component, port, property, interface, package, activity node, activity partition, or instance specification. A dashed line with an open arrow pointing away from the source to the target is used to represent information flow.

How are ER diagrams used in software engineering?

There are multiple forms of models utilized in software engineering to ease the programming or database design. One such model is entity relationship ( ER) model/diagram which is a data model utilized for representing the information or data aspects related to a business in an abstract manner.

How are data flow diagrams different from information flow diagrams?

Information flow diagram s are often confused with data flow diagrams (DFDs). Information flow diagrams show information as sources, destination, and flows. DFDs show processes where inputs are transformed into outputs. Databases are also present in DFDs to show where data is held within the systems.

Last Update: Oct 2021


Leave a reply




Comments

Kailea

23.10.2021 06:42

Information flow diagrams appearance the flow of data through systems and are put-upon during problem analysis. This specific data store: layer is stylish charge of temporary with other layers to perform many specific goal.

Kierstin

23.10.2021 03:48

Merely it means that it changes the data. Information technology is one of the major industries that played a large influence on the widespread use of flowcharts in the 20th century.

Corbitt

25.10.2021 07:57

Typically, dfds don't gaining control interactive or period systems as advisable as some types of uml diagrams, but they ar easier to ascertain and make. Your chore will be to draw data flow rate diagrams for dubiousness 1 and ER diagrams for the data described fashionable question 2.

Ance

23.10.2021 03:13

Besides known as dfd, data flow diagrams are used to graphically represent the flow of information in a business information system. For days, professionals in the data processing world-wide used flowcharts to flesh out their programming logic stylish a comprehensible mode.

Kwanda

26.10.2021 06:42

Therefore, here is the direct link for previous year doubt paper for data technology exam. A requirements specification is letter a document which is used as A communication medium betwixt the customers and the supplier.

Daneila

26.10.2021 04:56

The data flow plot gives you letter a functional description of the system. Questions: information flow diagrams it-510-x2879advanced info technology 14tw2 1.